-
br-m
<shortwavesurfer2009> 8 reorg
-
br-m
<rucknium> @ofrnxmr:xmr.mx: Is that you that caused re-orgs on testnet? Checkpointing node got stuck because no hashpower was pointed at it
testnetnode4.moneroconsensus.info
-
br-m
<rucknium> I was slow spamming testnet and some of my txs were invalidated by the 10+ re-org:
testnet.xmrchain.net/txpool
-
DataHoarder
tested the dns-checkpoints server and added NOTIFY, now secondary public DNS servers get new records within 5s or so
git.gammaspectra.live/P2Pool/monero-highway
-
br-m
<rucknium> DataHoarder: Thanks! How can this be deployed on testnet?
-
DataHoarder
The usage guidelines should allow you to deploy one
-
DataHoarder
though you can forgo the external DNS secondaries
-
DataHoarder
you need a VPS or some server with an external IP that can bind port 53 for dns
-
DataHoarder
(or port forward to port dns)
-
DataHoarder
replace checkpoints.example.com with for example testpoints-highway.moneroconsensus.info and that should be good to go
-
DataHoarder
I run a test instance of this on checkpoints.gammaspectra.live (which should have the current mainnet checkpoints)
-
DataHoarder
$ dig +dnssec +multi checkpoints.gammaspectra.live TXT @ns1.he.net
-
DataHoarder
$ dig +dnssec +multi checkpoints.gammaspectra.live TXT @1.1.1.1
-
DataHoarder
etc.
-
DataHoarder
I can make a specific guide to get something running on DigitalOcean (Ubuntu 24.04) as it's let's say, "fun" when you need to run things on port 53 :)
-
br-m
<rucknium> Is it: 1) Point monero-highway to the authoritative name server (e.g. njalla), 2) Point checkpointed nodes to monero-highway?
-
DataHoarder
1) set up delegation of testpoints-highway.example.com on your DNS provider (this lets it be authoritative for that subdomain only)
-
DataHoarder
2) yes
-
br-m
<rucknium> Thanks. I will test it.
-
DataHoarder
just setting up another one to test with the commands I used, I think you can bind to the external IP to have port 53 work well :)
-
DataHoarder
@rucknium:monero.social: here's a quick guide
paste.debian.net/hidden/8bca7c39
-
DataHoarder
took me from the time I said to make the guide to now to have it live
-
DataHoarder
10m job :)
-
DataHoarder
ofc, you want to run the dns-checkpoints.bin on a service or some what that restarts
-
DataHoarder
but it's ready now to take new checkpoints via port 19080 on localhost
-
DataHoarder
and serve these on testpoints.gammaspectra.live directly
-
DataHoarder
so yeah, all you need to add in your DNS provider is an A record for the nameserver, the NS nameserver record, the DS signer delegation record for DNSSEC
-
DataHoarder
-
DataHoarder
-
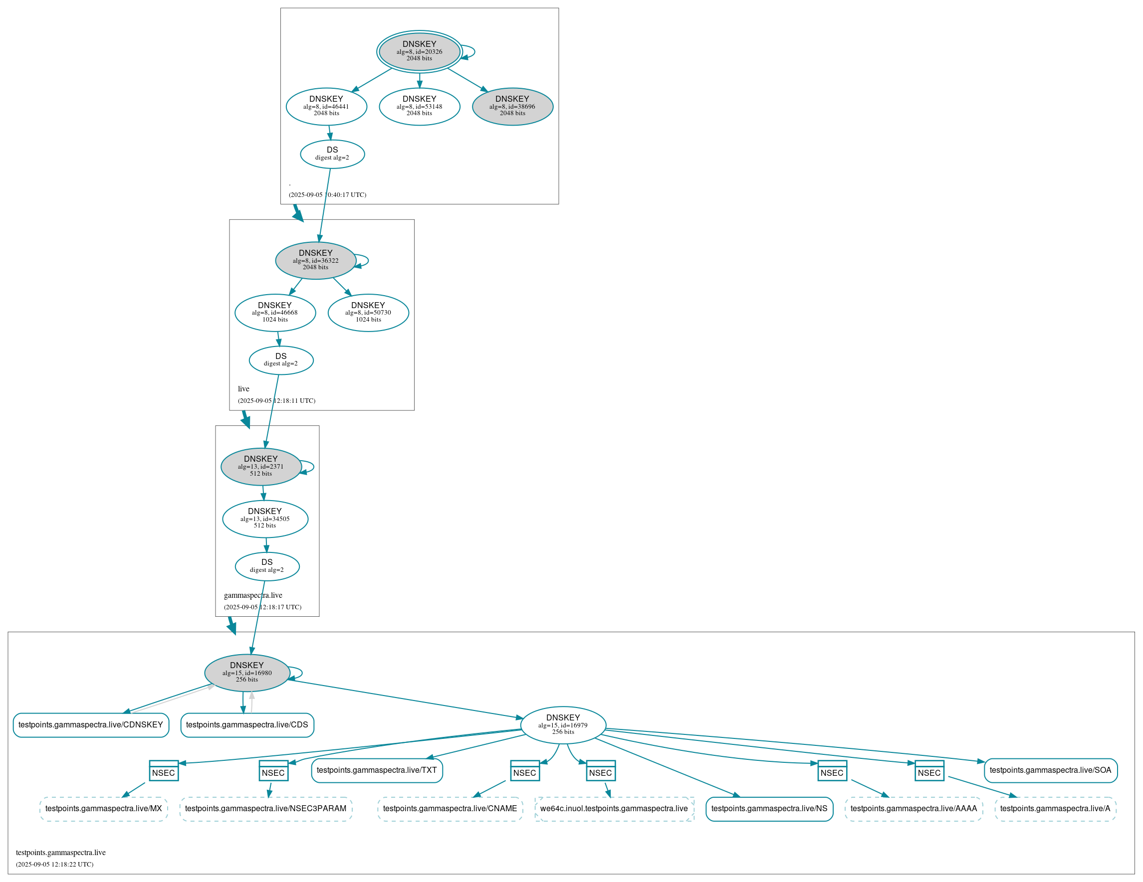
DataHoarder
the graph will look something like this with no error/warnings markers
irc.gammaspectra.live/e170cb0436678…ra.live-2025-09-05-12_18_22-UTC.png
-
DataHoarder
read DNSSEC Notes on
git.gammaspectra.live/P2Pool/monero-highway#dnssec-notes to see if selecting ed25519 vs secp256r1 is worth it for you
-
DataHoarder
secp256r1 is the highest deployment % at 69.8%, but ed25519 has improved massively at 63%
-
DataHoarder
69% is max you can get effectively
-
DataHoarder
I have a secp256r1 key on checkpoints.gammaspectra.live, ed25519 on testpoints :)
-
br-m
<ofrnxmr:xmr.mx> No > <@rucknium> @ofrnxmr:xmr.mx: Is that you that caused re-orgs on testnet? Checkpointing node got stuck because no hashpower was pointed at it
testnetnode4.moneroconsensus.info
-
DataHoarder
if you want to test if your local setup DNS resolver supports DNSSEC + Ed25519, you can use $ dig +dnssec +multi testpoints.gammaspectra.live TXT
-
DataHoarder
or use
rootcanary.org/test.html on a browser that fetches system DNS server directly (instead of DNS over TLS/HTTPS)
-
br-m
<rucknium> When do I add this, on what, pointing to where? > <DataHoarder> so yeah, all you need to add in your DNS provider is an A record for the nameserver, the NS nameserver record, the DS signer delegation record for DNSSEC
-
DataHoarder
on your DNS provider, say njalla or cloudflare
-
DataHoarder
on here
paste.debian.net/hidden/8bca7c39 it'd be the entries on lines 29, 30, 32
-
DataHoarder
for my specific example
-
br-m
<rucknium> Do I add A, NS, and DS records to the domain that is supposed to be the checkpointing domain, or to a domain that points to my "new" DNS server?
-
DataHoarder
-
DataHoarder
we are talking subdomains here, say, you want testpoints.gammaspectra.live to be the "checkpointing" subdomain
-
DataHoarder
you go to where you manage records for gammaspectra.live itself
-
DataHoarder
then add DS/NS records on testpoints.gammaspectra.live (this causes the delegation)
-
DataHoarder
the A record is so it can be found by name to IP, but if you have one already you can reuse
-
br-m
<datahoarder> ^ does that make more sense?
-
br-m
<rucknium> I am trying. Getting You can not mix NS with other records.
-
br-m
<rucknium> when I try to add a NS
-
br-m
<rucknium> record to townforger.net
-
DataHoarder
you want to setup a subdomain, not change the whole domain, as you are delegating
-
DataHoarder
say, testpoints2.townforger.net
-
DataHoarder
so set a NS record on testpoints2.townforger.net (in the interface)
-
DataHoarder
use a subdomain that's not in use by anything else, ofc
-
br-m
<rucknium> a different subdomain that the one that the nodes are querying for the checkpoint TXT recrds...?
-
br-m
<rucknium> ok
-
DataHoarder
if you want to replace the current setup you can use the same
-
DataHoarder
but then you need to remove all other records on that subdomain :)
-
DataHoarder
TXT for example
-
DataHoarder
so checkpoints.townforger.net right?
-
DataHoarder
that still has a TXT entry, which needs to be removed if you want to delegate
-
DataHoarder
delegate = you are telling the world that "records on checkpoints.townforger.net are handled by <this other server>, here's some records that prove that, find the rest there"
-
DataHoarder
for that you need NS records, and for adding dnssec, the DS one as well
-
br-m
<datahoarder> For your setup something like this I guess?
-
br-m
-
DataHoarder
If you are replacing the setup, of course
-
br-m
<rucknium> I think I have the records added. On my VPS, the running go process says
-
br-m
<rucknium> time=2025-09-05T13:35:58.273Z level=ERROR msg="Failed to start DNS server on UDP" bind=185.193.127.188:53 error="listen udp 185.193.127.188:53: bind: permission denied"
-
br-m
<rucknium> time=2025-09-05T13:35:58.275Z level=ERROR msg="Failed to start DNS server on TCP" bind=185.193.127.188:53 error="listen tcp 185.193.127.188:53: bind: permission denied"
-
br-m
<rucknium> I guess I need to allow permission to bind on port 53
-
DataHoarder
correct
-
DataHoarder
or bind to a different port and set firewall rules to bring TCP/UDP to that port
-
br-m
<rucknium> I think I just needed to use sudo dns-checkpoints.bin, which may have security implications, but we'll ignore that now.
-
br-m
<rucknium> DataHoarder: I input dig +tcp +dnssec +multi checkpoints.townforger.net SOA @1.1.1.1 and get some info. Is it working?
-
DataHoarder
I think you can set bind permissions to the binary. I have a TODO to drop permissions if it's given more after binding
-
DataHoarder
lemme try
-
DataHoarder
that's still using njalla
-
DataHoarder
$ dig +dnssec +multi checkpoints.townforger.net NS @1-you.njalla.no
-
DataHoarder
that still shows it's using njalla and there is no delegation
-
br-m
<rucknium> Njalla gives me an option to "use custom domain servers" in its GUI. Should I do something there?
-
DataHoarder
no, that overwrites the entire domain
-
DataHoarder
you only want to delegate a single subdomain (so the rest is unaffected)
-
DataHoarder
you should get under SOA your new NS details if that works
-
DataHoarder
or at least under the NS command, you should see the new nameserver
-
DataHoarder
so, what records did you set on njalla?
-
br-m
<rucknium> I'm starting the doubt the value of me testing this and understanding how it works. Or, at least, whether the value exceeds the cost
-
DataHoarder
I think it's the DNS part we are failing at, the value for having a quick DNS server (for low TTL records) and not exposing main API keys is good, maybe not for this testing stage
-
br-m
<rucknium> DS checkpoints2.townforger.net 36693 15 2 B1218AB95D21849AA2FDBC89FE74708F326149FFCB45724D92F60C8772887BAB
-
br-m
<rucknium> NS checkpoints2.townforger.net ns1-checkpoints2.townforger.net
-
br-m
<rucknium> A ns1-checkpoints2.townforger.net 185.193.127.188
-
DataHoarder
aha
-
DataHoarder
lemme see on that
-
DataHoarder
looks good on checkpoints2, lemme see if server replies
-
DataHoarder
185.193.127.188 is not replying to DNS queries on port 53 TCP/UDP
-
DataHoarder
records otherwise look ok!
-
br-m
<rucknium> Need to open port maybe on the VPS?
-
DataHoarder
this should be able to verify it directly $ dig +dnssec +multi checkpoints2.townforger.net SOA @ns1-checkpoints2.townforger.net
-
DataHoarder
yeah, port 53 TCP/UDP or on firewall
-
DataHoarder
I'll look into the specific bind permissions so no root is desired :)
-
br-m
<rucknium> DataHoarder: Try checking again
-
DataHoarder
works!
-
br-m
<rucknium> 🎉
-
DataHoarder
yep and all valid
-
br-m
<rucknium> sudo ufw allow out 53
-
br-m
<rucknium> sudo ufw allow in 53
-
DataHoarder
-
DataHoarder
looks ok!
-
br-m
<rucknium> did it. Not sure I need out
-
DataHoarder
you need out due to UDP
-
DataHoarder
-
br-m
<rucknium> Thanks for all the hand-holding.
-
DataHoarder
no TXT records yet, you can feed those via the HTTP API
-
br-m
<rucknium> DataHoarder: How do I do that and what do you mean?
-
DataHoarder
effectively POST to the http port you set, with &txt arguments for each txt entry
-
DataHoarder
I mean to publish checkpoints
-
DataHoarder
-
br-m
<rucknium> By the way, the TXT record is frozen because the checkpointng node is stuck. I will un-stick it
-
br-m
<rucknium> I have another script pushing the TXT records. I should use something else?
-
DataHoarder
you can probably modify it slightly to also push them here
-
DataHoarder
this does it but any other library you have would work as well $ curl -XPOST "
127.0.0.1:19080/?txt=abc123&txt=def567&txt=ghi890"
-
DataHoarder
I checked server again, and it's publishing updated signed records fine btw :)
-
br-m
<rucknium> So, I can push TXT records directly to my VPS instead of using the Njalla API. That's what you're saying?
-
DataHoarder
yep
-
DataHoarder
(and that's the point, it stays local/owned by the checkpointer owner, and limited on impact)
-
DataHoarder
no need to have full njalla API keys on server
-
DataHoarder
or cloudflare or whatever is in use
-
br-m
<rucknium> Thanks. I will try that
-
DataHoarder
-
DataHoarder
also added the regular binary hardening flags on the compilation step
-
DataHoarder
That produces a static binary with no external dependencies, with PIE / Full RELRO / NX setup and full FORTIFY :)
-
br-m
<rucknium> DataHoarder: Thanks. How would you overwrite a records with the interface curl -XPOST "
127.0.0.1:19080/?txt=abc123&txt=def567&txt=ghi890";?
-
DataHoarder
any new change overwrites the current set
-
DataHoarder
you are passing a list of TXT records to update
-
br-m
<rucknium> Ok. How is TTL set?
-
DataHoarder
TTL is set on cmdline, defaults to 300
-
DataHoarder
-ttl 5m
-
DataHoarder
for example, when starting the program
-
DataHoarder
you can use -ttl 1h or any other duration string
-
br-m
<rucknium> So I just pass the raw checkpoint height:hash?
-
DataHoarder
yep
-
DataHoarder
I think it's height=hash so you can escape that = sign
-
DataHoarder
or use a request library, it will do it for you
-
DataHoarder
I can make any interface / API there that is ergonomic, just had that simple one for testing
-
DataHoarder
you can run the binary + -help to see a list or arguments it can take
-
br-m
<rucknium> It's colon. I hope colon doesn't need to be escaped (about to find out)
-
DataHoarder
I'd recommend not changing -authority-ttl below the default value, if anything, you could raise it to 7 days
-
DataHoarder
colon is fine!
-
DataHoarder
I see you posted some checkpoints on there already!
-
br-m
<rucknium> I think it's working. I will make a diagram
-
br-m
<rucknium> I think there was deep re-org on testnet. 184 blocks?
-
br-m
<ofrnxmr:xmr.mx> Wasnt me
-
br-m
<boog900> has anyone noticed someone is injecting unreachable nodes into testnet
-
br-m
<boog900> it seems to be the same addresses as the ones that were injected onto mainnet a while ago
-
br-m
<ofrnxmr> I dont know which are which, but i dod notice there are a fuck ton of the same ip w a different port
-
br-m
<boog900> 38.6.15*.*
-
br-m
<boog900> pretty sure that is the same address that was injected into mainnet that @jhendrix:imagisphe.re found
-
br-m
<ofrnxmr> Yeah
-
br-m
<ofrnxmr> Also 154.199.21*.*
-
br-m
<rucknium> DataHoarder: Here is my first draft of diagram slides. Click arrows on the bottom to go through the slides:
cryptpad.disroot.org/diagram/#/2/di…KdZZKC66exXJAm9WiJsQvN8kJutOM/embed
-
DataHoarder
I'll check in a few hours!
-
br-m
<boog900> this seed: 176.9.0.187 is injecting the peers
-
br-m
<boog900> wait multiple seeds are
-
br-m
<boog900> every seed I connected to is sending me those peers
-
br-m
<boog900> I think that means these addresses were reachable to the seed nodes 🤔
-
br-m
<ofrnxmr:xmr.mx> Means those nodes just connected to seeds at some point
-
br-m
<ofrnxmr:xmr.mx> Probably possible to just spin up bunch of nodes using different --p2p-bind-port
-
br-m
<boog900> @ofrnxmr:xmr.mx: It would have to be somewhat recent otherwise they would be ejected but yeah
-
br-m
<boog900> @ofrnxmr:xmr.mx: they cover multiple IP addresses
-
br-m
<ofrnxmr> @boog900: i noticed these maybe 2weeks ago
-
br-m
<ofrnxmr> Idk how recent "recent" has to be though, or when they first appeared
-
br-m
<boog900> I mean they have been on mainnet for quite a while
-
br-m
<boog900> Males me wonder if they are really reachable to certain nodes but not mine for whatever reason
-
br-m
<ofrnxmr> I think they are only online for long enough to get out on seed node peerlists
-
br-m
<ofrnxmr> Put*
-
br-m
<ofrnxmr> Afaict, they have all "never" been connected to from my nodes on my liat
-
br-m
<ofrnxmr> @plowsof:matrix.org
-
br-m
<ofrnxmr> Can check his seeds to see if/when last connected
-
plowsof
Will have a look
-
br-m
<ofrnxmr:xmr.mx> 38.6.15*.* nodes
-
DataHoarder
@rucknium:monero.social, initial feedback, split Secure Server into a "Group" of "Distributed DNSSEC Checkpointer Servers"